

SP系列X-Rite 分光光度計采用當今度更高更準確的色彩控制技術,該儀器集成多種顏色測量功能,效率高,精度高,確保您在專色印刷過程中達到理想值。

應用廣泛。可用于實驗室、工廠或現場操作
讀數方便。大型圖形LCD顯示器
快速色彩比較。允許進行快速測量并比較兩種顏色,無需建立容許量或存儲數據
合格/不合格模式。多能儲存1024個帶容許量的標準,便于輕松開展合格/不合格測量
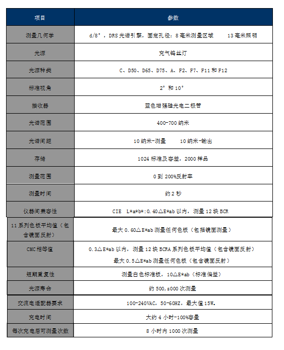
測量功能和指數。SP60能提供下列色度的及相差值:L*a*b,△L*△a*△b,L*C*h°,△L*△C*△H*,△E*ab, △ECIE94和XYZ。美國ASTM E313-98白度和黃度指數。
遮蓋度、顏色力度和色光分類。SP60可測量不透明度和三種顏色力度(表現、色度和三刺激)。另外,SP60更具備有555色光類功能,該測量有助于塑料、涂料或紡織等產品的顏色品質控制。
紋理和光澤的影響。SP60同時間測量包含鏡面反射(真實色)及排除鏡面反射(表面色)數據,幫助分析樣品表面結構對顏色的影響。
舒適的人體工程學設計。手腕呆帶配合手握式機身設計,確保使用時舒適準確,可翻轉目標底版提高了測量的靈活性。
可充電電池。允許遠程使用

適用于制版業和各類印刷使用,幫助實施從印前至車間的綜合性色彩控制


校正標準、操作手冊、交流電適配器和手提箱
選配件
提供可選配專用電池充電器和可充電電池組
(基于白色色塊上的20次測量)